본문 바로가기
블로그
유튜브
페이스북
한국어
한국어
ENGLISH
中文
日文
패밀리사이트
소스산업화센터
고령친화산업지원센터
푸드폴리스마켓
기능성농식품자원정보서비스
채용사이트
푸드e음
디지털식품정보플랫폼
국가식품클러스터 소개
사업개요
추진전략
국가식품클러스터 종합계획안
입주기업 소개
견학신청
산업단지 입주안내
산업단지
분양안내
외투임대안내
입주상담 지원안내
식품진흥원 소개
인사말
진흥원개요
미션 & 비전
CI로고
조직 및 직원
찾아오시는길
기업지원시설
기업지원사업
기술지원
전문인력양성
기업지원시설·장비 활용 지원
비즈니스 지원
농식품원료 정보중계지원
식품벤처창업 지원
정보센터
새소식 및 공지사항
채용정보
홍보자료
미디어센터
보도자료
글로벌 산학연 교류
열린경영
고객헌장
윤리경영
인권경영
적극행정
안전보건경영
인공지능(AI) 윤리원칙
칭찬게시판
정보공개
경영공시
정보공개청구
비공개 세부기준
공공데이터 개방
사업실명제
전자민원
임직원 친인척 채용인원 공개
개인정보처리방침
통합검색
검색하기
검색열기
전체메뉴열기
사이트맵
국가식품클러스터 소개
사업개요
추진전략
추진배경
비전 및 전략
기대효과
국가식품클러스터 종합계획안
입주기업 소개
분양기업
벤처기업
창업기업
견학신청
산업단지 입주안내
산업단지
산업개요
토지이용계획
도로망
용수공급
유틸리티
분양안내
대상토지
절차 및 구비서류
투자보조금 시뮬레이션
분양조건 및 투자계획
외투임대안내
대상토지
절차 및 구비서류
인센티브 및 신청방법
입주상담 지원안내
입주상담 분야
입주상담 절차
식품진흥원 소개
인사말
진흥원개요
미션 & 비전
CI로고
조직 및 직원
조직도 및 연락처
찾아오시는길
기업지원시설
기업지원사업
기술지원
공동기술개발사업
식품융합클러스터 조성 시범사업
식품기업 해외인증 지원
소스 기술사업화 지원
소비자 맞춤형 제품개선
소스개발 및 생산지원
전문인력양성
입주기업 인력수급 지원
식품 실무교육 지원
현장실습지원
기업지원시설·장비 활용 지원
비즈니스 지원
푸드폴리스마켓 운영
기업 공동사업 지원
통합마케팅 활성화 지원
농식품원료 정보중계지원
식품벤처창업 지원
식품벤처센터
청년식품창업센터
K-푸드 창업사관학교
K-푸드 수출 주니어 기업 육성지원
정보센터
새소식 및 공지사항
공지사항
갤러리
채용정보
채용공고
입주기업 채용공고
채용센터
홍보자료
발간자료
주요성과
미디어센터
보도자료
보도자료
글로벌 산학연 교류
국제콘퍼런스
DLG 품평회
Global Foodture프로젝트
열린경영
고객헌장
전문
핵심서비스 이행표준
고객응대서비스 이행표준
윤리경영
윤리헌장
윤리강령
청렴윤리 게시판
임직원 행동강령
익명신고
인권경영
인권경영 추진 전략
인권 헌장
구제절차
적극행정
적극행정 추진방향
적극행정 소개
안전보건경영
안전보건경영방침
인공지능(AI) 윤리원칙
칭찬게시판
정보공개
경영공시
정보공개청구
비공개 세부기준
공공데이터 개방
사업실명제
사업실명제
국민신청실명제
전자민원
일반신고
부패공익신고
임직원 친인척 채용인원 공개
개인정보처리방침
개인정보 처리방침
개인정보 목적 외 이용 및 제3자 제공 절차
영상정보처리기기 운영관리 방침
저작권 정책
전자우편 무단수집거부
알기쉬운 개인정보 처리방침
개인정보 용어사전
닫기
정보센터
새소식 및 공지사항
채용정보
홍보자료
미디어센터
보도자료
글로벌 산학연 교류
Home
정보센터
새소식 및 공지사항
공지사항
새소식 및 공지사항
공지사항
갤러리
제목
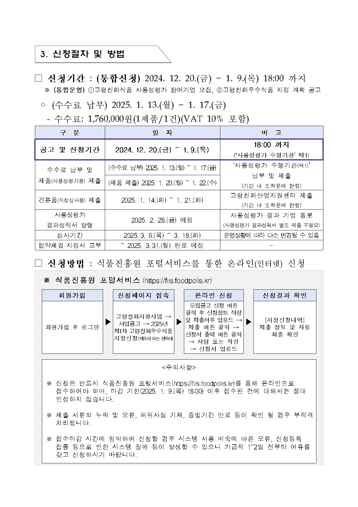
[지정공고 제2024-23호] 2025년 제1차 고령친화우수식품 지정 계획 공고
작성자
Master
작성일
2024-12-23
첨부
[지정공고 제2024-23호] 2025년 제1차 고령친화우수식품 지정 계획.hwp (366.0K)
미리보기
미리보기 파일을 불러오는 중입니다.
로딩이 오래걸리면 미리보기를 다시 눌러주세요.
이전글
[지정공고 제2024-22호] 2024년 제4차 고령친화우수식품 지정갱신 공고
다음글
2025년 식품벤처센터 제1차 입주기업 모집
목록
X
비밀번호를 입력하여주세요.
확인
TOP